What does not kill you makes you stronger
Following intense pain or stress, people often experience a sense of relief, akin to the lifting of a heavy burden. But how does this subtle...
Following intense pain or stress, people often experience a sense of relief, akin to the lifting of a heavy burden. But how does this subtle...
ZHAO XuehongChief NurseDeputy Director of the Department of Nursing at the First Affiliated Hospital,Zhejiang University School of Medicine ...
Dr. HUANG's significant contributions have been recognized by titles such as Academician of the Chinese Academy of Sciences, Honorary Fe...
Prof. HU Hailan, Dean of the School of Brain Science and Brain Medicine, Zhejiang University School of Medicine. Her research focuses on und...
Recently, a groundbreaking research paper titled “Identification of an IL-1 Receptor Mutation Driving Autoinflammation Directs IL-1-Targete...
ProMyelocytic Leukemia (PML) protein controls various biological functions, such as apoptosis, senescence or stem cell self-renewal. PML may...
Innate immune system is an important arm of host immune defense mechanisms that produces a non-specific rapid response to pathogens or other...
Colorectal cancer (CRC) is one of the most common malignancies and is the second leading cause of cancer-related death worldwide. While immu...
On June 30, the research team headed by GUO Guoji, HAN Xiaoping and WANG Jingjing at the Zhejiang University School of Medici...
Disc degeneration is a common pathology for various degenerative spinal disorders, characterized by nucleus pulposus (NP) cell senescence an...
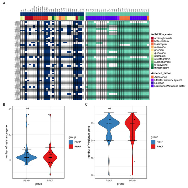
Klebsiella pneumoniae, a member of the Enterobacteriaceae family, is a common pathogen in both community-acquired and healthcare-associated ...
【Editor’s Note: In this interview, we had the privilege of speaking with Prof. HUANG He, President of the First Affiliated Hospital, Zheji...
Thirty SAHZU physicians from twenty-five clinical departments, as well as students of the first intensive clinical research training course ...