Full scale emergency exercises for the upcoming Asian Games
Command center, a cycling mountain bike athlete just fell out of the track into a valley. Please provide aid.There has just been a car colli...
Command center, a cycling mountain bike athlete just fell out of the track into a valley. Please provide aid.There has just been a car colli...
Obesity and type 2 diabetes (T2D) have become global health issues that severely affect human health. Impaired insulin sensitivity and gluco...
Recently, Prof. XU Qingbo from The First Affiliated Hospital, Zhejiang University School of Medicine (FAHZU) has been elected as Member of t...
Comparative genomic analyses of 50 primate genomes reveal crucial genetic mechanisms of primate speciation, phenotypic adaptability, an...
On May 12th, the International Committee of the Red Cross announced the recipients of the Florence Nightingale Medal for the year 2023....
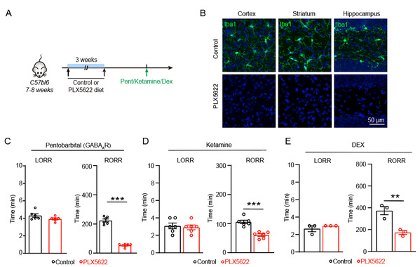
On May 10, the research team led by Prof. GAO Zhihua at the Zhejiang University School of Brain Science and Brain Medicine&nb...
On April 24, Women’s Hospital, Zhejiang University School of Medicine (WHZJU) and Center for Cancer Biology (CCB) of Vlaams Instituut voor ...
Pancreatic cancer is becoming an increasingly common cause of cancer mortality. The survival rate of pancreatic cancer has long been dismal....
SAHZU scientist, cardiologist and vice president Prof. HU Xinyang and her research team were awarded for their remarkable work in cardi...
2023 marks the 10 year anniversary of the Belt and Road initiative. At the invitation of Ezgu Niyat Medical Center in Uzbekistan, Professor ...
This spring saw the return after three years of international students and physicians to the campuses of the Second Affiliated Hospital Zhej...
Lung cancer is the leading cause of cancer-related deaths worldwide, with non-small cell lung cancer (NSCLC) accounting for 85% of all cases...
The mortality rate associated with suicide attempts involving ingestion of paraquat is alarmingly high, leading to its prohibition in China ...